
Pesticidy – vlci v rouše beránčím
aneb bezpečnost a kvalita je naše ctnost
Češi jsou absolutními přeborníky v rámci EU v užívání všemožných potravinových doplňků, včetně bylin, hub, řas apod., doporučovaných rozličnými „kapacitami“ či reklamními šoty. Někdy to pak v organismu takového našince vypadá, jako když kočička s pejskem vaří dort a jeden aby se v tom vyznal… Takového člověka zpravidla sužují nadměrné obavy o jeho zdraví. Přitom daleko větší strach z hlediska zdraví by měl mít každý z toho, zdali je TO pro něho skutečně potřebné (jak je mu často tvrzeno a podsouváno) a zdali je produkt SKUTEČNĚ kvalitní a nezávadný! Jinak pak nadělá více škody než užitku – méně a cíleně znamená vždy více.
Veškeré pesticidy se dle TCM chovají jako tzv. Horké Toxiny, tedy jakési „větší či menší jiskérky, které vyvolávají doutnání a posléze i oheň“ v našem organismu jak časované bomby. Čili pesticidy jsou více či méně kancerogenní (vyvolávající rakovinu), mohou zapříčiňovat chronické záněty, autoimunitní nemoci, Alzheimerovu chorobu atd., podobně jako veškeré účinky palných zbraní jsou vždy více či méně zraňující nebo devastující.
Je obrovský rozdíl mezi tím, zdali dovozce bylinných produktů testuje pouze omezený počet pesticidů, a to ještě jen namátkově a pak se tím „hrdě“ zaštiťuje na svém webu, anebo zdali testuje tak jako my – maximálně možný počet pesticidů (tč. 602), a to každou bylinu a každou šarži! Tento náš přístup ke kvalitě a bezpečnosti je naprosto bezprecedentní a jedinečný nejen v ČR, ale i v celém světě přírodní medicíny.
|
Většina dovozců a prodejců někdy až zahlcuje svůj web méně podstatnými až nadbytečnými informacemi o bezpečnosti a kvalitě produktů. Nejdůležitější v dnešní přechemizované době však jsou tato 3 hlediska:
|
V současné době (rok 2025) už naše byliny nejsou testovány „jen“ na dřívějších 511, ale již na 602 pesticidů, což v takovém rozsahu v České republice žádný jiný dovozce čínských bylin nedělá, bohužel… Takto jsou naše byliny prověřovány dvakrát, jak na Taiwanu, tak posléze ve Švýcarsku. Naše švýcarská laboratoř Phytax má jako jediná komplexní akreditaci pro celkové spektrum možných pesticidů a identifikaci bylin, čímž je v Evropě zcela unikátní.
Drtivá většina výrobců a dovozců udává (tedy ve smyslu prohlašuje), že testují pouze pesticidy, které jsou zakáza- né. Chemické pesticidy nejsou žádné biopesticidy, které jsou pro zdraví prospěšné. Veškeré chemické pesticidy jsou pro náš organismus nepřirozené, a tudíž nežádoucí. Argumentace, že „menší než malé množství“ pesticidů až tolik nevadí, v tomto případě není na místě. Pesticidy jsou v současné době skrytou hrozbou pro naše zdraví a působí podobně jako jed na krysy (někdo se jim dokáže po nějaký čas i přizpůsobit) anebo si je můžeme přirovnat k munici: některé jsou jako diabolky ze vzduchovky, jiné jako broky z brokovnice, další pak jako kulka z kulovnice a jiné jako dělová koule z kanónu. Pokud nás tyto projektily zasáhnou, tak se zranění odvíjí od síly munice a od frekvence ostřelování – v případě jedné ranky ze vzduchovky se sice až tak nic závažného nestane (pokud netrefí zrovna do oka), ale v případě neustávajícího dennodenního zásahu tak nakonec dosáhne svého cíle (100× nic posléze umoří každého…). Toto může nastat obzvláště u dlouhodobého užívání bylin chemicky kontaminovaných pesticidy. V případě poranění silnější municí záleží na místě postižení (končetiny versus srdce) a dále také závisí i na dobrém kořínku, tedy vrozené konstituci pacienta, jak se s tím vyrovná. Ale u nemocného je jeho obranyschopnost, tedy pevné zdraví již oslabeno a v tu chvíli jsou i malé zásahy devastující, neboť trefují přesně nejslabší článek řetězu – a dále podlamují již tak chatrné zdraví.
Málokdo tuší, natožpak ví, jak je to doopravdy s testováním na pesticidy v ČR
Všichni dovozci bylin a potravinových doplňků se zpravidla zaštiťují vyjádřením, že jsou pod pravidelnou přísnou kontrolou SZPI (Státní zemědělské a potravinářské inspekce), tudíž jejich produkty jsou bez škodlivých pesticidů, naprosto nezávadné a pro zdraví bezpečné.
Jak to však vypadá ve skutečnosti: Tato instituce sice odebírá vzorky, ale testuje je pouze na těžké kovy, baktérie a plísně – toť vše. Výjimečně (většinou jen na vyžádání) vyšetřuje pak i přítomnost pesticidů, jejichž množství je ale omezeno pouze na cca 200 druhů. Takto nízko jsou bohužel nastaveny normy pro nezávadnost potravinových doplňků a bylin v ČR, což ovšem neznamená, že zbývajících více než 400 pesticidů, je pro naše zdraví zcela neškodných, zřejmě dle hesla Nepřátel se nelekejme, na množství nehleďme... Přitom problém pesticidů je u bylin zcela klíčový, neboť podstatně snižují jejich účinnost a logicky nejsou pro náš organismus prospěšné, ba právě opak je pravdou.
Pohled vědy na množství a koncentraci pesticidů versus zdraví je vždy čistě vědecký – v dané době jsou nastaveny určité normy, jež určují, nakolik je strava či produkt ošetřený pesticidy ještě bezpečný pro naše zdraví. Časem se však „normy“ mohou měnit, jako tomu bylo třeba u Roundupu, který zpočátku byl také naprosto nezávadný… Přičemž zdravým rozumem a nadhledem přirozeně víme, že kupř. kuře z urychleného velkochovu s anaboliky, která jsou ještě dle vědy „v normě“ (a tedy údajně pro naše zdraví bezpečné), není až tak chutné, jako třeba domácí kuře ze dvora, které je bez chemických přísad a jež bude také pro naše zdraví rozhodně prospěšnější!
|
Patřičná kvalita komplexního testování si samozřejmě vždy vyžaduje podstatně větší úsilí a finanční náklady, do kterých téměř nikdo (!) neinvestuje, neboť nepřehledná situace na našem trhu k tomu nahrává. Zákazník TCM si vždy může u jakéhokoliv produktu vyžádat od dovozce či prodejce ověřený dokument s příslušnými testovanými počty pesticidů. V případě české laboratoře (a drtivé většiny evropských laboratoří splňujících normy jen pro potravinové doplňky) je to stanovení cca 200 pesticidů, ve švýcarské laboratoři Phytax, kde testujeme, je to maximální možný počet 602 pesticidů! A pokud se někdo utěšuje tím, že existují i tzv. hodné chemické pesticidy, které organismu neškodí, tak se většinou po čase ukáže, že opak je pravdou beránek se změní na vlka), o čemž se zpravidla dotyčný už nedozví nebo se toho nedožije. |
Proto není dalece od pravdy tvrzení, že si můžeme některými bylinnými produkty, ať již ve formě kuliček, kapslí, tablet, čajů, odvarů či prášků, kupř. „vyléčit“ astma, ale přitom si „zničit“ játra a ledviny… (jak praví klasik, někdy bývá „léčba“ horší, než nemoc sama). Tedy místo, aby byliny pomáhaly, tak v tomto případě naopak zdraví spíše ničí.
Toto zákazníci TCM mnohdy netuší. K jejich nevědomosti (a škodě) přispívá také prostý fakt, že nelze dovézti lodí sušené byliny z Asie bez toho, aby byly zdravotně zaručeně nezávadné:
1. Buď jsou sice bez pesticidů, ale zato jsou velmi často (a to i přesto, že jsou vakuová- ny a udržovány v kontejnerech při relativně konstantní teplotě a vlhkosti) kontaminovány při lodním transportu ve vlhku a horku mikroplísněmi. Tyto nežádoucí skryté čili latentní mikroplísně nikdo pak u nás bohužel nezjišťuje ani netestuje (a pokud testuje, tak jen na omezený počet plísní, ne však na ty latentní). Přitom nejen dle TCM se v suchu a v chladu, které je kupř. na Antarktidě, nic nepomnožuje ani neroste (jako v ledničce). Stejně je tomu tak v suchu a v horku, které je třeba na pouštích (kromě oáz, kde je voda, a tedy vlhko). Avšak v každém vlhku a horku, které je nejen kolem rovníku, ale i na veškerých dopravních trasách po moři, vše velmi snadno bují a mno- ží se (jako ve skleníku) – tedy i veškeré viry, baktérie, plísně, houby…

2. Nebo lze dovézt sušené byliny sice bez mikroplísní, které se běžně testují při dovozu do Evropy, ale zato musí býti řádně chemicky ošetřené čili tzv. zapesticidované, jinak by pak byly samozřejmě snadno kontaminovány… Obojí je pak vždy menší či spíše větší zlo, a zákazník tak někdy snadno podlehne masivní re- klamě v domnění výhodnějšího nákupu. U spousty lidí převládá stále ještě názor, že „Vždyť jsou to přece jenom byliny a ty nemohou škodit!“ Jsou to ale paradoxy, jak by řekl Václav Havel, neboť užívání takovýchto bylinných produktů je určitým hazardováním se svým zdravím a je podobno chůzi po tenkém ledě nebo ještě spíše, jak praví názvy slavných písní, přímo naviguje na Road či dokonce High- way to Hell.
Zaručeně bezpečnou možností, jak získat nezávadné byliny z Asie, je vždy DOVOZ KONCENTROVANÝCH BYLIN V PRÁŠKU. Proto TCM Herbs více než 20 let dováží jenom tuto formu bylin dále upravenou do tablet či nápojů. Naše bylinné produkty patří dnes k absolutní světové špičce, jsou pasterizovány, aby nemohly býti dále kontaminovány, jsou testovány na nejvyšší počet možných pesticidů a jsou připravovány pouze z vodní extrakce. Tento způsob dovozu se dnes jeví jako maximálně bezpečný, kvalitní a bezprecedentní ve všech směrech – hlavně pak pro zdraví pacienta aneb jak říkaly naše babičky: „Čím méně chemie, tím více zdraví!“
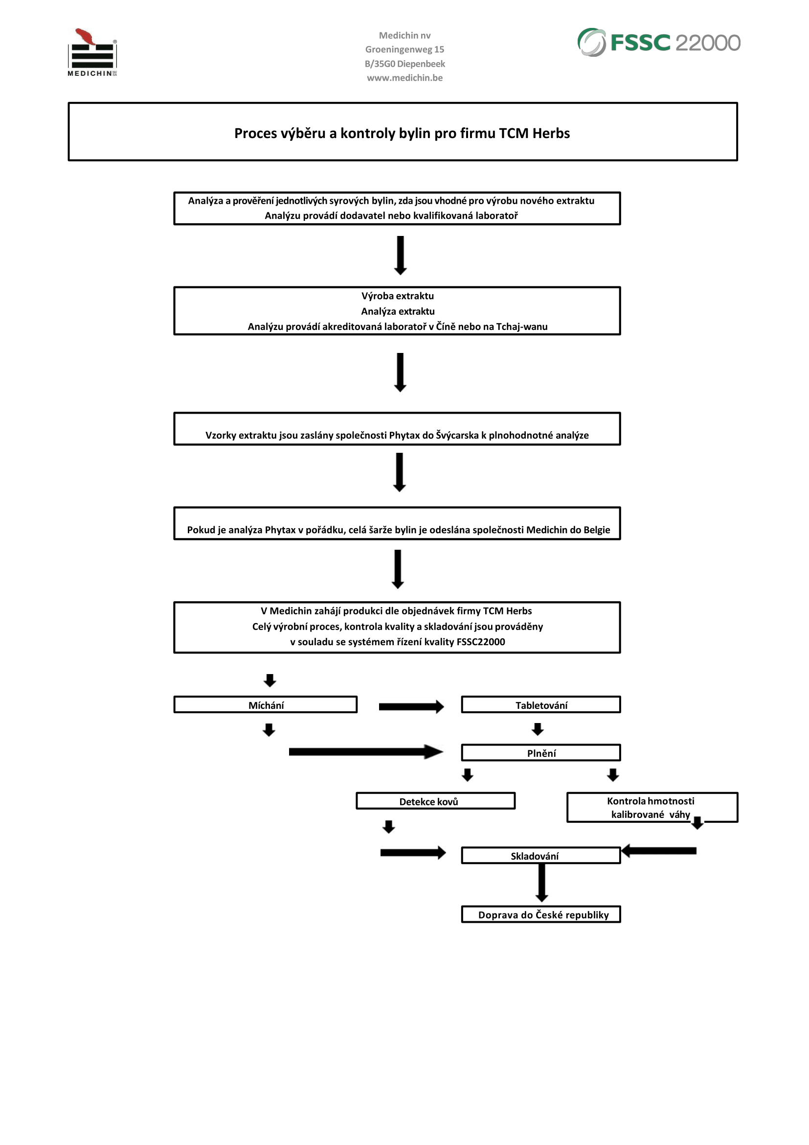
Když říkáme „A“, tak je potřeba říci i „B“ – ukázka našich testů je ZDE a proces výběru a kontroly bylin TADY.
Každý prodejce potravinových doplňků uvádí totéž: Bezpečnost, kvalita a účinnost našich produktů je pro nás absolutní prioritou a věnujeme jí maximální pozornost. Jak je tomu však ve skutečnosti, tak to se pokusíme vysvětlit níže, neb nezasvěcený uživatel snadno podlehne přesvědčení, že užívá to nejlepší z přírody… Možná, že Vám níže uvedené postupy napomohou se lépe zorientovat v této složité džungli reklam, polopravd a různých fake news:
Odkud pochází naše byliny?
Naším jediným dodavatelem je belgická firma Medichin, která dováží veškeré byliny od firmy Min Tong z Tchaj-wanu. Tato renomovaná firma byla založena již v roce 1938 a patří proto na Tchaj-wanu i vůbec k nejstarším v této oblasti. Min Tong vařením surových bylin vytváří pasterizovaný prášek podobný kakau. Belgická firma Medichin pak tyto koncentrované bylinné prášky zpracovává do bylinných tablet a nápojů (z 5 g surových bylin se vyrábí 1 g bylinných tablet). Výrobce upozorňuje, že každá šarže bylin může mít někdy i jinou barvu, chuť či vůni, neb jsou to přírodní, a ne geneticky formované produkty, ale vždy tyto byliny mají naprosto stejný účinek.
Každá šarže jednotlivých bylin (192 druhů) je testována v akreditované laboratoři pro léčiva Phytax ve švýcarském Schlierenu, a to na identifikaci bylin, těžkých kovů (rtuť, kadmium, olovo, arzén a měď), baktérií (E.coli, Salmonely), plísní a kvasinek (aflatoxiny B1 a celkové aflatoxiny) a na 602 pesticidů (organochlorové, organofosforové, pyretroidní, dusíkaté a ostatní pesticidy) a postupně se škála testovaných pesticidů navyšuje (dle aktuálního stavu). Dále jsou všechny naše produkty v ČR pravidelně kontrolovány SZPI, která odebírá vzorky na těžké kovy, baktérie a plísně (ne však na pesticidy…).
Nedovážíme jednotlivé syrové ani sušené byliny, ale pouze koncentrované práškové bylinné extrakty a to z jednoho prostého důvodu - NIKDY nelze u sušených a syrových bylin (ač jsou vakuově zabalené) 100% zajistit, aby při dovozu nebyly kontaminovány mikroplísněmi, proto musí být předem „řádně ošetřeny“ sírou či pesticidy... Veškeré naše byliny nejsou ionizovány, neobsahují lepek (kromě kódu 025 a 113) a ani kyselinu aristolochovou (více ZDE).
| Bylinné tablety a nápoje TCM Herbs patří jak z hlediska kvality, tak i kvantity bylin, a hlavně z hlediska naprosto bezprecedentního testování každé šarže (mj. na 602 druhů pesticidů) k tomu nejlepšímu, co si dnes můžeme v oblasti čínské medicíny představit a dopřát. |
Není laboratoř jako laboratoř!
Informací, kterou možná málokdo ví, je skutečnost, že existují zcela odlišná kritéria pro testování potravinových doplňků a pro testování léčiv – samozřejmě, že testování doplňků stravy je komplexně na zcela nižší úrovni (jak kvalitativně, tak i kvantitativně) na přítomnost škodlivých látek, než je tomu u léčiv… Každý prodejce (nejméně 10 z 10 :-) ) potravinových doplňků však tvrdí, že jeho kvalita je ta nej – stačí se však jen více pídit po detailech, nenechat se opíjet (a opájet) líbivými řečmi, jinak může býti spotřebitel snadno oklamán a zklamán. Rozdíl mezi laboratořemi můžete vidět níže v tabulce:
|
|
|
Certifikovaná laboratoř pro potravinové doplňky |
Certifikovaná laboratoř pro léčiva |
|
IDENTIFIKACE BYLIN |
NE |
ANO |
|
|
TĚŽKÉ KOVY |
Měď |
ANO |
ANO |
|
Kadmium |
ANO |
ANO |
|
|
Rtuť |
ANO |
ANO |
|
|
Arzén |
NE |
ANO |
|
|
PESTICIDY |
Celkový počet pesticidů |
Pouze 330 druhů |
Minimálně 602 druhů |
|
PLÍSNĚ A KVASINKY |
Aflatoxin B1 |
NE |
ANO |
|
Celkové aflatoxiny |
NE |
ANO |
|
|
BAKTÉRIE |
Escherichia coli |
ANO |
ANO |
|
Salmonella |
ANO |
ANO |
Jak nejlépe užívat bylinné produkty TCM Herbs
Naše tablety neobsahují žádné příměsi, leštící látky či lepidla. Jako pojivo slouží pouze přírodní mikrokrystalická celulóza (100% veganský původ), a to jen maximálně do 1 %. Proto musí býti slisovány do velice tvrdých kompaktních tablet, které se obtížněji rozpouštějí a někomu možná i hůře polykají – vždy je však vše individuální a záleží na každém jedinci zvlášť…Proto se nejlépe osvědčila tato forma užívání: večer si svoji ranní dávku tablet (kupř. 6 + 6 tbl od každého druhu) vložte do hrnku a zalijte trochou vody (studené či horké) a tablety se do rána téměř rozpustí. Ráno přisypte do hrnku kupř. Nápoj čínských MUDRců, event. i další nápoje, zalijte nyní již pouze horkou vodou (100°C) a vše řádně promíchejte (jakoukoliv lžičkou). Pro lepší chuť si můžete přidat i trochu dobrého kvalitního mléka (jakéhokoliv druhu dle chuti) – vznikne Vám tak docela chutná hořká bílá káva, kterou můžete, bez obav z nedostatečného vstřebání bylin, přímo zapíjet k snídani (ideálně jahelnou kaši ).
Výhodami jsou:
- Snadné pozření, a to i hořkých bylin (lze přisladit event. javorovým nebo datlovým sirupem)
- Maximální vstřebání jemně rozpuštěných bylin
- Rychlost a jednoduchost – žádné intervaly a čekání 15 min před a 30 min po jídle a navíc nahradí snídaňový nápoj (netřeba pak již pít ještě ranní čaj nebo kávu).
- Zároveň je tato forma užití i „nature friendly“ pro slezinu PI a její energii QI – z těchto důvodů nikdy nepoužíváme žádné obalové kapsle (i ty sebepřírodnější, želatinové apod., vždy časem oslabují energii čchi sleziny PI QI XU a způsobují tak vlhko SHI), ani tinktury (obsah bylin v nich je dle chromatografie na tenké vrstvě pofiderně minimální a navíc každý alkohol v tinkturách obsažený vždy přináší vlhko a horko SHI/RE do organismu…), ba ani syrové směsi bylin SAN či TANG, jež bohužel nelze importovat z Asie bez toho, aniž by buď obsahovaly nadměrně pesticidů nebo pak zase mikroplísně…).
Lze užívat i takto:
Bylinné tablety lze užívat v obvyklé dávce 3 x denně 4 tablety nebo 2 x denně 6 tablet, u dětí se pak řídíme věkem, a sice 1 rok - 1 tbl 3x denně (kupř. 4leté děcko může užívat 3x2 tbl denně). Platí zde jedna zásada, že „na velkou díru velká záplata“ čili dávkování lze přizpůsobit dle stavu a intenzity potíží pacienta, obzvláště u akutních stavů (virózy, akutní záněty, bolestivé stavy apod.), proto v Číně používají dávku až 2 - 3 x vyšší, tj. až 5x8 tbl denně na začátku nemoci a postupně se dávka snižuje dle ústupu potíží. („Když chytne stoh slámy, kýblem vody ho neuhasíš“ říká zase jedno české přísloví). Tablety se užívají většinou na lačno, a to minimálně 15 minut před jídlem (neznamená to však, že když člověk poté nejí, tak se musí nutně najíst, aby mohl užívat byliny, ale prostě na lačno!) anebo 30 minut po jídle a zapíjejí se teplou vodou. V případě, že užíváte zároveň i chemické léky, tak je NIKDY neužívejte s bylinnými produkty současně! Platí pravidlo, že bylinné produkty se užívají vždy před jídlem (cca 1/2 hodiny) a chemické léky zase po jídle (nejlépe s odstupem 1 hodiny od bylin).
|
Bylinné tablety a nápoje TCM Herbs patří jak z hlediska kvality, tak i kvantity bylin, a hlavně z hlediska naprosto bezprecedentního testování každé šarže (mj. na 602 druhů pesticidů) k tomu nejlepšímu, co si dnes můžeme v oblasti čínské medicíny představit a dopřát. |
Deutsch
English
Slovensky

